「オプジーボ」って言う夢のがん治療薬が開発されたけど、年間1千万円以上かかるから庶民は手が出せんけど、「犬の駆虫薬(フェンベンダゾール)」なら庶民にも手が出るやん。
これがほんまなら凄いな。
がんが全身に転移 余命3カ月の男性が犬の駆虫薬で完治?
ホント? なんて声が聞こえてきそうだ。全身にがんが転移し、「余命3カ月」と宣告された米国の男性が、犬の駆虫薬を飲むことで完全回復したというニュースが世界中の注目を集めている。
英紙「サン」(4月27日付電子版)などによると、この男性はオクラホマ州エドモンドに住むジョー・ティッペンズさん(写真)。
2016年に小細胞肺がん(SCLC)と診断されて治療を始めたが、17年1月には、がんは胃、首、脾臓、骨など全身に転移し、手の施しようのない状態になった。
医者からは「ここまで転移しては回復の見込みは約1%です。余命は3カ月ほど」と宣告された。
ジョーさんは「余命を1年まで伸ばせるかもしれない」という実験療法に参加すると同時に、何か奇跡を起こす別の方法はないものか、とあれこれ調べていた。
ある日、母校オクラホマ州立大学のフォーラムをチェックしていたら、「あなたが、もしくは知り合いががんにかかっているなら、連絡してみて」という投稿が目に入った。
連絡を取ってみると、驚いたことに投稿者は獣医だった。獣医はジョーさんに、次のように説明した。
「偶然、犬の駆虫薬として使われるフェンベンダゾールが、マウスのがん細胞を攻撃した可能性があることが発見されたんです。それでステージ4の脳腫瘍の患者にフェンベンダゾールを処方したところ、6週間も経たないうちに腫瘍が消えてしまったのです」
この話を聞いたジョーさんは実験療法を続けるとともに、フェンベンダゾールをネットで購入、服用し始めた。価格は1週間分でたったの5ドル(約560円)。
そして3カ月後、実験療法を受けている病院で、PET(放射断層撮影法)スキャンを受けたところ、がんがきれいに消滅していたというのだ。
「3カ月前……がんは頭からつま先まで、体中に転移していました。恐ろしい転移で、3カ月以内に100%死ぬという状態でした。ところが3カ月後、PETスキャンには何も映っていなかった。どこにもがんはありませんでした」
ジョーさんは実験治療、フェンベンダゾールの他にビタミンBのサプリ、大麻から抽出されるカンナビジオール(CBD)、香辛料のウコンの有効成分であるクルクミンなどを摂取していた。
しかし実験療法を受けた約1100人のうち、がんが完治したのはジョーさんのみ。フェンベンダゾールが劇的に効いたとしか考えられなかった。
ジョーさんはその経緯を、公式ウェブサイト「Get Busy Living(必死で生きる)」で発表した。
「がん患者に誤った希望を与える」との批判も受けたが、ジョーさんは次のように語った。
「医学的治療に関するアドバイスをする資格はありません。でもできるだけ多くの人々に体験談を語る資格はあるはずです」
一方、フェンベンダゾールによってがんが治ったというケースが、ジョーさん以外に40件以上あることも判明。
ジョーさんの話を知ったオクラホマ医療研究基金がフェンベンダゾールのがん治療の性質に関する研究を始めているという。

藁にもすがる思いで「フェンベンダゾール」に手を出したんやろうけど、年間1000万円って言われりゃ手を出したくても出せん人も多いやろうけど、1週間分で5ドルならなぁ。
ダメ元で手を出してもええわな。
しかも、科学的根拠のない話かと思ったら
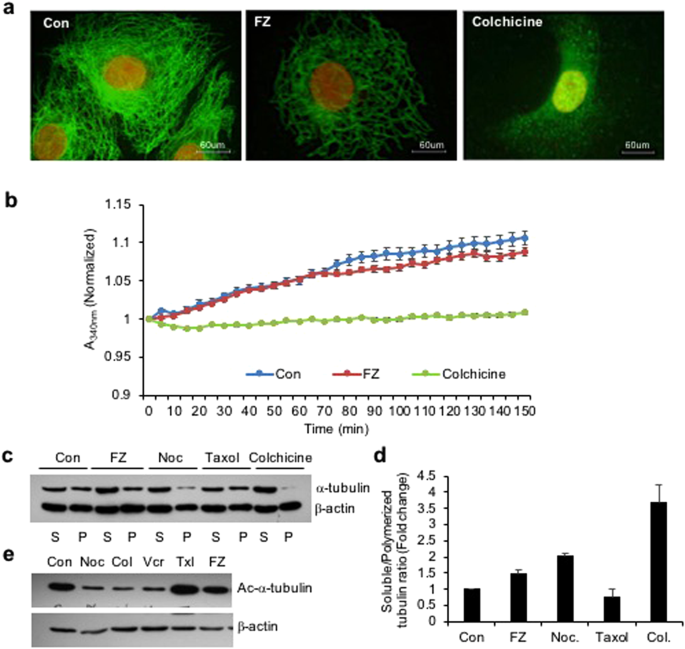
フェンベンダゾールが癌細胞死を引き起こす論文がネイチャーにある

フェンベンダゾールは中等度微小管不安定化剤として作用し複数の細胞経路を調節することにより癌細胞死を引き起こすすでに臨床的に承認されているかまたは癌以外の状態について実験的に試験されているが、悪性細胞に対して以前に認識されていない細胞毒性を有することがわかっている薬物は、適合する抗癌候補として役立ち得る。 ベンズイミダゾール化合物であるメチルN-(6-フェニルスルファニル-1Hベンズイミダゾール-2-イル)カルバメート[フェンベンダゾール、FZ]は、効率的な抗増殖活性を有する安全で安価な駆虫薬である。 我々の以前の研究において、我々は、部分的にプロテアソーム機能の障害によって引き起こされるFZの強力な増殖阻害活性を報告した。 ここでは、我々はFZ哺乳類チューブリンへの中程度の親和性を実証し、マイクロモル濃度でヒト癌細胞に細胞毒性を発揮することを示しています。 同時に、それはp53のミトコンドリア転座を引き起こし、そしてグルコース取り込み、 GLUTトランスポーターの発現、ならびにヘキソキナーゼ( HK II ) – ほとんどの癌細胞が繁栄する重要な解糖酵素を効果的に阻害した。 マウスに経口で薬物を与えた場合、それはnu / nuマウスモデルにおけるヒト異種移植片の増殖を阻止した。 我々の以前のデータと組み合わせた結果は、FZが抗腫瘍活性を示す新しい微小管干渉剤であり、癌細胞の効果的な排除につながる複数の細胞経路に対するその効果のために潜在的治療剤として評価できることを示唆する。
英語なんでグーグル翻訳のページを参照したけど、既に実証データもあるんやな。
更に慶応大学と国立がんセンターでの共同研究でも
虫下し薬が「がん」に効く? メタボローム解析でがんが回虫と同じ代謝を使うことを示唆
~国立がんセンター東病院とのスーパー特区(がん医薬品・医療機器早期臨床開発プロジェクト)の共同研究成果~慶 應義塾大学先端生命科学研究所の平山明由研究員、曽我朋義教授らと国立がんセンター東病院(千葉県柏市)の江角浩安病院長らの研究グループは、メタボロー ム(*1)解析によりがん細胞が自身の増殖に必要なエネルギーを作り出す際に、回虫などの寄生虫が低酸素環境下で用いる特殊な代謝(*2)か、又はそれに 類似した代謝を用いる可能性があることを世界で初めて実証しました。これは、平成20年度に国が「先端医療開発特区」として創設したスーパー特区(がん医 薬品・医療機器早期臨床開発プロジェクト)に選定された国立がんセンター東病院、慶大先端生命研の共同研究の成果です。 この研究成果は2009年5月19日、米国がん学会誌Cancer Researchの on-line版に掲載されました。
2009年に「虫下し薬」ががんに効く研究結果を発表してるんですな。
2009年の発表でもう10年も経ってるのに、これからどうなってるんやろ?
何にしても、この話は衝撃的やし、コストも安いんで、色々と製薬会社から邪魔が入るかもしれんけど、庶民の為にもこの治療法を広めて欲しいもんですな。



コメント